This website requires JavaScript.
Explore
Help
Sign in
Stowage
/
cpython
Watch
2
Star
0
Fork
You've already forked cpython
0
mirror of
https://github.com/python/cpython.git
synced
2026-04-23 12:21:01 +00:00
Code
Issues
Projects
Releases
Packages
Wiki
Activity
f4c865eda8
cpython
/
Doc
/
howto
/
logging_flow.png
Vinay Sajip
f186911e24
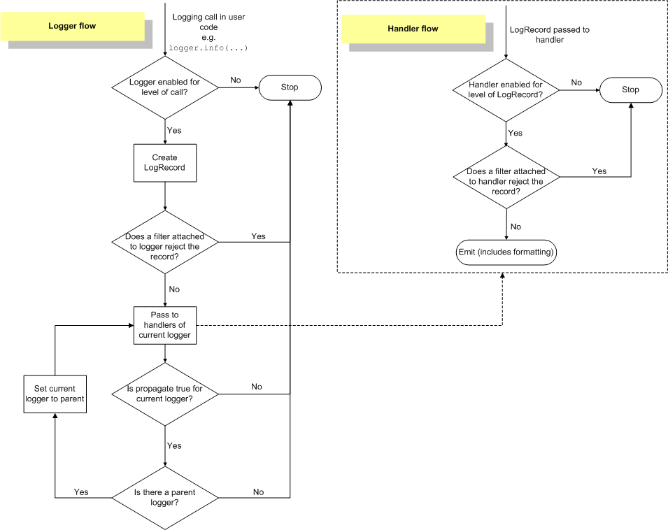
Updated logging HOWTO with a diagram.
2013-01-22 13:12:34 +00:00
48 KiB
Executable file
955x758px
Raw
History